PCBパターン設計時の疑問を解消
“GNDビア”の個数はどう決める?
PCBパターン設計時の疑問を解消 -電磁界シミュレータ実践活用事例:第3回
第3回 “GNDビア”の個数はどう決める?
第3回目は、「”GNDビア”の個数はどう決める?」というテーマです。
多層基板で複数のGND層を持つ場合、各層のGNDをビアで適切に接続する必要があります。しかしEMCの観点では、「ただつなぐだけでは不十分」と言われ、たびたび「ノイズ波長の1/20以下の間隔で配置する」という指標が使われます。
ところが、近年は信号の高速化に伴いノイズの周波数も上昇しており、この指標に従うと配置すべきビアの数が非常に多くなってしまう場面も増えています。
一方で、「ビアは多すぎても良くない」という意見もあり、かえって設計者を悩ませる結果になっていると感じます。
実際、私自身がメーカー勤務時代にパターン設計を実施していた際にも、GNDビアの個数はいつも頭を悩ませるポイントで、こんな時に電磁界シミュレータが使えたら・・・と考えていました。
そこで今回は、その時の私の望みをかなえるべく、この疑問に関して3D電磁界シミュレータ「Ansys HFSS 3D Layout」を使用して検証していきたいと思います。
ただし、今回の解析結果だけから、すべての基板に適用可能な最適解を導き出すことは困難です。
そこで本コラムでは、特定の基板を対象にGNDビアの個数を変更して解析を行い、放射ノイズへの影響がどのように現れるのかを確認することを目的とします。
今回使用するモデルにおいて、GNDビアは「多ければ多いほど良い」のか、あるいは「多すぎることで別の問題が生じる」のか…その傾向を解析結果から読み取っていきたいと思います。
使用モデルと解析条件

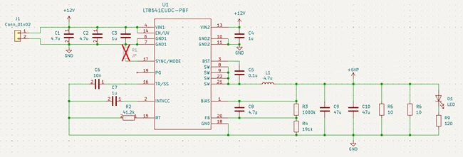
Fig.5 回路図

Fig.6 PCBレイアウト
コラムのタイトルは「個数」となっていますが、個数で評価すると非常にわかりづらいのでGNDビアを配置する間隔(ピッチ)で以下のように条件を振りました。
- 25mm : 約300MHzの1/20λ
- 10mm : 約700MHzの1/20λ
- 5.0mm : 約1.4GHzの1/20λ
- 2.5mm: 約2.8GHzの1/20λ
- 1.0mm: 約6.9GHzの1/20λ
また、1/20λになる周波数は基板材料であるFR-4(比誘電率4.2)を考慮し、自由空間に比べて波長が約半分に短縮されることを前提に算出しています。
なお、今回検証する周波数範囲は30MHz~2.5GHzとします。
この条件では2.5mmピッチが「ノイズ波長の1/20以下の間隔で配置する」という一般的な指標を満たす設計となります。
各条件の基板モデルをFig.7に示します。

Fig.7 ビア数検証用 基板モデル
解析結果
解析結果から、GNDビアのピッチ(個数)の違いが放射ノイズに与える影響を確認していきます。
直感的には、ビア数が最も少ない25mmピッチの基板で放射ノイズレベルが最も高くなりそうです。
一方で、「ビアは多すぎても良くない」という意見が正しければ、ビア数の多い2.5mmピッチや1.0mmピッチの基板で放射ノイズが増える可能性も考えられます。
解析結果はどうなっているでしょうか?
各基板モデルにおける3m放射電界強度をFig.8に示します。

Fig. 8 3m放射電界強度
Fig.8より、100MHz以下の低周波帯域と1GHz以上の高周波帯域でGNDビアの個数による差が確認できます。一方で、100~1000MHzではすべての条件で差はほぼ見られませんでした。
今回はGNDビアの個数に着目しているので、影響の大きかった100MHz以下および1GHz以上の周波数帯域に関して、それぞれ詳細を確認していきます。
まずは、100MHz以下における3m放射電界強度をFig.9に示します。

Fig. 9 3m放射電界強度 (30~100MHz)
特に25mmピッチと10mmピッチの間では約4.5dBの差が見られ、今回解析した基板においてはビアの数が放射ノイズのレベルに影響を及ぼしていることがわかります。
ただし、10mmピッチから1.0mmピッチまでの範囲ではピッチを狭くしても約1dBの差しかなく、GNDビアを増やすことで得られる放射ノイズ低減の効果はある程度の所で頭打ちになると考えられます。
続いて、1GHz以上における3m放射電界強度をFig.10に示します。

Fig. 10 3m放射電界強度 (1~2.5GHz)
特に25mmピッチの基板では放射電界強度が最も高く、共振によるピークも他の条件より大きくなっており、今回解析した基板においては1GHz以降の高周波帯域でもGNDビアの個数が放射ノイズのレベルに影響を及ぼしていることがわかります。
また、10mmピッチから1.0mmピッチの基板を比較すると、低周波帯域と同様に放射電界強度に大きな差は見られません。
このことから、高周波帯域においてもGNDビアを増やすことで得られる放射ノイズ低減の効果はある程度の所で頭打ちになると考えられます。
これまでの結果をまとめます。
今回の基板条件では、GNDビアの個数による放射ノイズへの影響は、30~100MHzの低周波帯域と1GHz以上の高周波帯域で顕著になることがわかりました。
また、GNDビアは多いほど放射ノイズが低下する傾向にありますが、ある程度の個数を超えるとその効果は次第に小さくなることがわかりました。
今回解析を実施した周波数範囲では、2.5mmピッチが「ノイズ波長の1/20以下」という一般的な指標を満たす設計となりますが、解析結果からは5~10mmピッチ程度でも十分な抑制効果が得られていることが確認できました。
結論
電磁界シミュレータを用いることによって、今回の基板条件においてGNDビアの個数が与える放射ノイズへの影響を確認することができました。
また、シミュレーションを実施することで、今回の基板に関してはGNDビアの個数に関して以下のような傾向が確認できました。
- GNDビアが少なすぎると、放射ノイズが増加するリスクがある
- ただし、ある程度の個数を超えると、それ以上増やしても抑制効果は小さくなる
- 5~10mmピッチ程度でも十分な抑制効果が確認できた
一般的な指標や設計者の経験・勘だけを頼りに検討を進めると、判断の根拠が個人に依存し、ノウハウが属人化してしまう要因になりがちです。
一方で、電磁界シミュレータを活用すれば、GNDビアの個数をどの程度に設定すべきかを解析結果に基づいて検討できるようになります。
さらに、基板を試作して実測結果との相関を確認していくことで、解析の精度を段階的に高めることが可能です。
その結果、特定の設計者の経験に依存しない、社内共通の設計指標を作り上げていくこともできます。
なお、最後に一点注意事項があります。
GNDビアを過度に増やすと、基板製造コストの上昇や、ビア配置によっては部品実装への影響が生じる可能性があります。
そのため、基板製造業者様や部品実装業者様と相談しながら、EMC性能だけでなく、コストや基板品質とのバランスも考慮して設計を進めることが重要です。
これからもPCBパターン設計時の疑問をシミュレーションによって解消していきたいと思いますので、もし興味があればチェックしてみてください。
また、「こんなときどうすればいいの?」といった疑問があれば、ぜひお気軽に以下のボタンからお問い合わせください。
EMCのことならサイバネットにお任せください
サイバネットは、お客様のEMCに関するお悩みをトータルで解決いたします。
「なにから始めればよいかわからない」
そんなときこそ、まずはサイバネットに相談してみませんか?
ご相談・お見積りは無料です。
関連記事
関連情報
関連する解析事例
MORE関連する資料ダウンロード
MORE-
実測 × 解析で基板の熱変形問題を解決!基板反り現象の高精度シミュレーション
~エスペック(株)×サイバネットシステム(株)の連携ソリューション~
-
【全記事】CAEのあるものづくり vol.42
ユーザー様インタビュー記事7件を1冊に集約した保存版
-
誤差との上手なつきあい方 ~流体解析の計算誤差~ (完全保存版)
誤差との上手なつきあい方 前編・後編 を1冊にまとめた保存版 PDF
-
非線形解析の最大強度評価はAnsys LS-DYNAで解決!
~Ansys LS-DYNAで解決!最大荷重評価のボトルネック~
-
事例でご紹介!流体解析分野のエンジニアリングサービス ~解析業務の委託・立ち上げ支援・カスタマイズによる効率化など~
-
はんだ濡れ上がり形状予測解析で電子機器の信頼性向上
~Ansys LS-DYNAで電子機器の信頼性向上に貢献~
-
Ansys ユーザーのための PyAnsys 完全ガイド
Pythonで加速するCAEワークフロー
-
共振回避だけで終わらせない振動解析の進め方を解説(周波数応答・時刻歴まで)
~Ansys Mechanicalで実現する高度な製品開発~

